Ⅱ度烧伤创面治疗专家共识(2024版)Ⅱ:手术治疗和感染防治
点击查看 共识英文版(PDF) 共识英文版(HTML)
doi: 10.3760/cma.j.cn501225-20240112-00015
详细信息Expert consensus on the treatment of second-degree burn wounds (2024 edition) Ⅱ: surgical treatment and infection prevention and treatment
-
摘要:
Ⅱ度烧伤是临床中最为常见但处理十分棘手的烧伤类型,其治疗不仅需要考虑换药或手术处置方式本身可能产生的不同影响,还需评估烧伤部位、患者年龄及烧伤面积等多方面的因素。目前对于Ⅱ度烧伤创面治疗的手术方式以及感染诊断、分级等尚未形成统一的标准和规范,严重影响临床治疗方案的制订。本共识编写组以循证医学证据为基础,结合专家意见,制订《Ⅱ度烧伤创面治疗专家共识(2024版)Ⅱ:手术治疗和感染防治》。本共识从Ⅱ度烧伤创面的手术治疗及感染防治2个方面提出29条具体推荐意见,旨在形成规范化的Ⅱ度烧伤临床治疗方案。
Abstract:Second-degree burns are the most common type of burns in clinical practice and hard to manage. The treatment needs not only to consider the possible different effects of dressing change or surgical treatment itself, but also requires the evaluation of many factors such as burn site, ages of patients, and burn area. At present, there are no unified standards or specifications for the surgical procedures of wound treatment, as well as infection diagnosis and grading of second-degree burn wounds, which seriously affects the formulation of clinical treatment plans. The consensus writing group developed the Expert consensus on the treatment of second-degree burn wounds ( 2024 edition) Ⅱ: surgical treatment and infection prevention and treatment based on evidence-based medical evidence and combined with expert opinion. This expert consensus put forward 29 specific recommendations from two aspects: surgical treatment and infection prevention and treatment of second-degree burn wounds, aiming to form a standardized clinical treatment plan for second-degree burns.
-
Key words:
- Burns /
- Surgical procedures, operative /
- Debridement /
- Infection
-
参考文献
(148) [159] MullerM. Operative wound management[M/OL] //Herndon DN. Total burn care. 3th ed. New York: Elsevier Health Sciences, 2007 [2024-01-12]. http://www.sciencedirect.com/science/article/pii/B9781416032748500167. http://www.sciencedirect.com/science/article/pii/B9781416032748500167 [160] OngYS,SamuelM,SongC.Meta-analysis of early excision of burns[J].Burns,2006,32(2):145-150.DOI: 10.1016/j.burns.2005.09.005. [161] EngravLH,HeimbachDM,ReusJL,et al.Early excision and grafting vs. nonoperative treatment of burns of indeterminant depth: a randomized prospective study[J].J Trauma,1983,23(11):1001-1004.DOI: 10.1097/00005373-198311000-00007. [162] VoinchetV,BardotJ,EchinardC,et al.Advantages of early burn excision and grafting in the treatment of burn injuries of the anterior cervical region[J].Burns,1995,21(2):143-146.DOI: 10.1016/0305-4179(95)92141-x. [163] FraulinFO,IllmayerSJ,TredgetEE.Assessment of cosmetic and functional results of conservative versus surgical management of facial burns[J].J Burn Care Rehabil,1996,17(1):19-29.DOI: 10.1097/00004630-199601000-00007. [164] SubrahmanyamM. Early tangential excision and skin grafting of moderate burns is superior to honey dressing: a prospective randomised trial[J]. Burns, 1999,25(8):729-731.DOI: 10.1016/s0305-4179(99)00063-7. [165] BondocCC,QuinbyWC,BurkeJF.Primary surgical management of the deeply burned hand in children[J].J Pediatr Surg,1976,11(3):355-362.DOI: 10.1016/s0022-3468(76)80189-3. [166] TambuscioA,GovernaM,CaputoG,et al.Deep burn of the hands: early surgical treatment avoids the need for late revisions?[J].Burns,2006,32(8):1000-1004.DOI: 10.1016/j.burns.2006.02.011. [167] SalehiSH,FatemiMJ,SedghiM,et al.Effects of early versus delayed excision and grafting on the return of the burned hand function[J].J Res Med Sci,2016,21:109.DOI: 10.4103/1735-1995.193501. [168] MaslauskasK,RimdeikaR,RapolieneJ,et al.The comparison of two methods of treatment evaluating complications and deficiency of functions of hands after deep partial skin thickness hand burns[J].Medicina (Kaunas),2009,45(1):37-45. [169] EdstromLE, RobsonMC, MacchiavernaJR, et al. Prospective randomized treatments for burned hands: nonoperative vs. operative. Preliminary report[J]. Scand J Plast Reconstr Surg, 1979,13(1):131-135.DOI: 10.3109/02844317909013040. [170] SalisburyRE,WrightP.Evaluation of early excision of dorsal burns of the hand[J].Plast Reconstr Surg,1982,69(4):670-675.DOI: 10.1097/00006534-198204000-00017. [171] KalajaE. Acute excision or exposure treatment? Secondary reconstructions and functional results[J]. Scand J Plast Reconstr Surg, 1984,18(1):95-99.DOI: 10.3109/02844318409057409. [172] DesaiMH,RutanRL,HerndonDN.Conservative treatment of scald burns is superior to early excision[J].J Burn Care Rehabil,1991,12(5):482-484.DOI: 10.1097/00004630-199109000-00016. [173] KaźmierskiM,MańkowskiP,JankowskiA,et al.Comparison of the results of operative and conservative treatment of deep dermal partial-thickness scalds in children[J].Eur J Pediatr Surg,2007,17(5):354-361.DOI: 10.1055/s-2006-924646. [174] De MeyA,DeraemaeckerR,DereereR,et al.Conservative treatment of 725 burned children hospitalized in 10 years[J].Burns Incl Therm Inj,1986,12(4):297-300.DOI: 10.1016/0305-4179(86)90137-3. [175] ScottJR, CostaBA, GibranNS, et al. Pediatric palm contact burns: a ten-year review[J]. J Burn Care Res, 2008,29(4):614-618.DOI: 10.1097/BCR.0b013e31817db8f2. [176] KowalskeKJ, GreenhalghDG, WardSR. Hand burns[J]. J Burn Care Res, 2007, 28(4):607-610. DOI: 10.1097/BCR.0B013E318093E4B9. [177] ColeJK,EngravLH,HeimbachDM,et al.Early excision and grafting of face and neck burns in patients over 20 years[J].Plast Reconstr Surg,2002,109(4):1266-1273.DOI: 10.1097/00006534-200204010-00009. [178] ISBI Practice Guidelines Committee,SubcommitteeSteering,SubcommitteeAdvisory.ISBI practice guidelines for burn care[J].Burns,2016,42(5):953-1021.DOI: 10.1016/j.burns.2016.05.013. [179] PietschJB, NetscherDT, NagarajHS, et al. Early excision of major burns in children: effect on morbidity and mortality[J]. J Pediatr Surg, 1985,20(6):754-757. DOI: 10.1016/s0022-3468(85)80039-7. [180] PalluaN,MachensHG,BeckerM,et al.Surgical prevention of post-traumatic infection by immediate necrectomy of burn wounds[J].Langenbecks Arch Chir Suppl Kongressbd,1996,113:1144-1148. [181] WuXW,HerndonDN,SpiesM,et al.Effects of delayed wound excision and grafting in severely burned children[J].Arch Surg,2002,137(9):1049-1054.DOI: 10.1001/archsurg.137.9.1049. [182] SaaiqM,ZaibS,AhmadS.Early excision and grafting versus delayed excision and grafting of deep thermal burns up to 40% total body surface area: a comparison of outcome[J].Ann Burns Fire Disasters,2012,25(3):143-147. [183] PuriV,KhareNA,ChandramouliMV,et al.Comparative analysis of early excision and grafting vs delayed grafting in burn patients in a developing country[J].J Burn Care Res,2016,37(5):278-282.DOI: 10.1097/BCR.0b013e31827e4ed6. [184] ShaoF, RenWJ, MengWZ, et al. Burn wound bacteriological profiles, patient outcomes, and tangential excision timing: a prospective, observational study[J]. Ostomy Wound Manage, 2018,64(9):28-36. [185] Fistal'NM.Effect of early surgical interventions on results of burn treatment[J].Lik Sprava,2009(7/8):76-81. [186] MaslauskasK,RimdeikaR,RapolieneJ,et al.Analysis of burned hand function (early versus delayed treatment)[J].Medicina (Kaunas),2005,41(10):846-851. [187] OmarMT,HassanAA.Evaluation of hand function after early excision and skin grafting of burns versus delayed skin grafting: a randomized clinical trial[J].Burns,2011,37(4):707-713.DOI: 10.1016/j.burns.2010.12.012. [188] AyazM, KaramiMY, DeilamiI, et al. Effects of early versus delayed excision and grafting on restoring the functionality of deep burn-injured hands: a double-blind, randomized parallel clinical trial[J]. J Burn Care Res,2019,40(4):451-456. DOI: 10.1093/jbcr/irz033. [189] MohammadiAA, BakhshaeekiaAR, MarzbanS, et al. Early excision and skin grafting versus delayed skin grafting in deep hand burns (a randomised clinical controlled trial)[J]. Burns, 2011,37(1):36-41. DOI: 10.1016/j.burns.2010.02.005. [190] KaganRJ, PeckMD, AhrenholzDH, et al. Surgical management of the burn wound and use of skin substitutes: an expert panel white paper[J]. J Burn Care Res, 2013,34(2):e60-79. DOI: 10.1097/BCR.0b013e31827039a6. [191] NikkhahD, BoothS, TayS, et al. Comparing outcomes of sheet grafting with 1:1 mesh grafting in patients with thermal burns: a randomized trial[J]. Burns,2015,41(2):257-264. DOI: 10.1016/j.burns.2014.07.023. [192] AlexanderJW, MacMillanBG, LawE, et al. Treatment of severe burns with widely meshed skin autograft and meshed skin allograft overlay[J]. J Trauma,1981,21(6):433-438. [193] ZhangGF,LiuWJ,WangD,et al.Meta-analysis of clinical effects of microskin grafting and Meek microskin grafting in repairing extensively deep burn wounds[J].Zhonghua Shao Shang Za Zhi,2020,36(7):560-567.DOI: 10.3760/cma.j.cn501120-20190521-00249. [194] GuogienėI,KievišasM,GrigaitėA,et al.Split-thickness skin grafting: early outcomes of a clinical trial using different graft thickness[J].J Wound Care,2018,27(1):5-13.DOI: 10.12968/jowc.2018.27.1.5. [195] MannR,GibranNS,EngravLH,et al.Prospective trial of thick vs standard split-thickness skin grafts in burns of the hand[J].J Burn Care Rehabil,2001,22(6):390-392.DOI: 10.1097/00004630-200111000-00007. [196] PhamTN,HanleyC,PalmieriT,et al.Results of early excision and full-thickness grafting of deep palm burns in children[J].J Burn Care Rehabil,2001,22(1):54-57.DOI: 10.1097/00004630-200101000-00011. [197] ChandrasegaramMD,HarveyJ.Full-thickness vs split-skin grafting in pediatric hand burns--a 10-year review of 174 cases[J].J Burn Care Res,2009,30(5):867-871.DOI: 10.1097/BCR.0b013e3181b48610. [198] JangYC, KwonOK, LeeJW, et al. The optimal management of pediatric steam burn from electric rice-cooker: STSG or FTSG?[J]. J Burn Care Rehabil, 2001,22(1):15-20. DOI: 10.1097/00004630-200101000-00005. [199] MarazziM,StefaniA,ChiarattiA,et al.Effect of enzymatic debridement with collagenase on acute and chronic hard-to-heal wounds[J].J Wound Care,2006,15(5):222-227.DOI: 10.12968/jowc.2006.15.5.26910. [200] VloemansAF,SchreinemachersMC,MiddelkoopE,et al.The use of glycerol-preserved allografts in the Beverwijk Burn Centre: a retrospective study[J].Burns,2002,28 Suppl 1:S2-9.DOI: 10.1016/s0305-4179(02)00084-0. [201] BransTA,HoekstraMJ,VloemansAF,et al.Long-term results of treatment of scalds in children with glycerol-preserved allografts[J].Burns,1994,20 Suppl 1:S10-13.DOI: 10.1016/0305-4179(94)90081-7. [202] ChiuT,BurdA."Xenograft" dressing in the treatment of burns[J].Clin Dermatol,2005,23(4):419-423.DOI: 10.1016/j.clindermatol.2004.07.027. [203] ChiuT,ShahM.Porcin xenograft dressing for facial burns: beware of the mesh imprint[J].Burns,2002,28(3):279-282.DOI: 10.1016/s0305-4179(02)00009-8. [204] ChatterjeeDS. A controlled comparative study of the use of porcine xenograft in the treatment of partial thickness skin loss in an occupational health centre[J]. Curr Med Res Opin, 1978,5(9):726-733. DOI: 10.1185/03007997809110213. [205] HorchRE,JeschkeMG,SpilkerG,et al.Treatment of second degree facial burns with allografts--preliminary results[J].Burns,2005,31(5):597-602.DOI: 10.1016/j.burns.2005.01.011. [206] KaganRJ, RobbEC, PlessingerRT. Human skin banking[J]. Clin Lab Med, 2005,25(3):587-605. DOI: 10.1016/j.cll.2005.06.008. [207] HermansMH. Results of an internet survey on the treatment of partial thickness burns, full thickness burns, and donor sites[J]. J Burn Care Res, 2007,28(6):835-847. DOI: 10.1097/BCR.0b013e3181599b88. [208] AhujaN,JinR,PowersC,et al.Dehydrated human amnion chorion membrane as treatment for pediatric burns[J].Adv Wound Care (New Rochelle),2020,9(11):602-611.DOI: 10.1089/wound.2019.0983. [209] SalisburyRE,CarnesRW,EnterlineD.Biological dressings and evaporative water loss from burn wounds[J].Ann Plast Surg,1980,5(4):270-272.DOI: 10.1097/00000637-198010000-00004. [210] NoordenbosJ, DoréC, HansbroughJF. Safety and efficacy of TransCyte for the treatment of partial-thickness burns[J]. J Burn Care Rehabil, 1999,20(4):275-281. DOI: 10.1097/00004630-199907000-00002. [211] LalS, BarrowRE, WolfSE, et al. Biobrane improves wound healing in burned children without increased risk of infection[J]. Shock, 2000,14(3):314-318; discussion 318-319. DOI: 10.1097/00024382-200014030-00013. [212] MatsumuraH,NozakiM,WatanabeK,et al.The estimation of tissue loss during tangential hydrosurgical debridement[J].Ann Plast Surg,2012,69(5):521-525.DOI: 10.1097/SAP.0b013e31826d2961. [213] JefferySL.Device related tangential excision in burns[J].Injury,2007,38 Suppl 5:S35-38.DOI: 10.1016/j.injury.2007.10.037. [214] TenenhausM, BhavsarD, RennekampffHO. Treatment of deep partial thickness and indeterminate depth facial burn wounds with water-jet debridement and a biosynthetic dressing[J]. Injury,2007,38 Suppl 5:S39-45. DOI: 10.1016/j.injury.2007.10.039. [215] GravanteG,DeloguD,EspositoG,et al.Versajet hydrosurgery versus classic escharectomy for burn débridment: a prospective randomized trial[J].J Burn Care Res,2007,28(5):720-724.DOI: 10.1097/BCR.0B013E318148C9BD. [216] HylandEJ, D'CruzR, MenonS, et al. Prospective, randomised controlled trial comparing Versajet™ hydrosurgery and conventional debridement of partial thickness paediatric burns[J]. Burns, 2015,41(4):700-707. DOI: 10.1016/j.burns.2015.02.001. [217] Chinese Burn Association.National expert consensus on the clinical application of eschar dermabrasion in burn wounds (2021 version)[J].Zhonghua Shao Shang Za Zhi,2021,37(6):501-507.DOI: 10.3760/cma.j.cn501120-20210110-00013. [218] CubisonTC,PapeSA,JefferySL.Dermal preservation using the Versajet hydrosurgery system for debridement of paediatric burns[J].Burns,2006,32(6):714-720.DOI: 10.1016/j.burns.2006.01.023. [219] LeeKS, YoungA, KingH, et al. Variation in definitions of burn wound infection limits the validity of systematic review findings in burn care: a systematic review of systematic reviews[J]. Burns, 2022,48(1):1-12. DOI: 10.1016/j.burns.2021.05.006. [220] LindsayS,OatesA,BourdillonK.The detrimental impact of extracellular bacterial proteases on wound healing[J].Int Wound J,2017,14(6):1237-1247.DOI: 10.1111/iwj.12790. [221] GabayC,KushnerI.Acute-phase proteins and other systemic responses to inflammation[J].N Engl J Med,1999,340(6):448-454.DOI: 10.1056/NEJM199902113400607. [222] YiğitE,Demir YiğitY.Diagnostic importance of serum C-reactive protein and procalcitonin in sepsis after burn[J].Int J Burns Trauma,2021,11(5):391-396. [223] DaviesA,TeareL,FalderS,et al.Protocol for the development of a core indicator set for reporting burn wound infection in trials: ICon-B study[J].BMJ Open,2019,9(5):e026056.DOI: 10.1136/bmjopen-2018-026056. [224] DaviesA, TeareL, FalderS, et al. Consensus demonstrates four indicators needed to standardize burn wound infection reporting across trials in a single-country study (ICon-B study)[J]. J Hosp Infect,2020,106(2):217-225. DOI: 10.1016/j.jhin.2020.07.022. [225] Barajas-NavaLA,López-AlcaldeJ,Roqué i FigulsM,et al.Antibiotic prophylaxis for preventing burn wound infection[J].Cochrane Database Syst Rev,2013(6):CD008738.DOI: 10.1002/14651858.CD008738.pub2. [226] GreenhalghDG,SaffleJR,4thHolmes JH,et al.American Burn Association consensus conference to define sepsis and infection in burns[J].J Burn Care Res,2007,28(6):776-790.DOI: 10.1097/BCR.0b013e3181599bc9. [227] MayAK, StaffordRE, BulgerEM, et al. Treatment of complicated skin and soft tissue infections[J]. Surg Infect(Larchmt), 2009,10(5):467-499. DOI: 10.1089/sur.2009.012. [228] DuaneTM,HustonJM,CollomM,et al.Surgical Infection Society 2020 updated guidelines on the management of complicated skin and soft tissue infections[J].Surg Infect (Larchmt),2021,22(4):383-399.DOI: 10.1089/sur.2020.436. [229] MitchellV, GaliziaJP, FournierL. Precise diagnosis of infection in burn wound biopsy specimens. Combination of histologic technique, acridine orange staining, and culture[J]. J Burn Care Rehabil, 1989,10(3):195-202. DOI: 10.1097/00004630-198905000-00002. [230] ChurchD, ElsayedS, ReidO, et al. Burn wound infections[J]. Clin Microbiol Rev, 2006,19(2):403-434. DOI: 10.1128/CMR.19.2.403-434.2006. [231] RobsonMC,KrizekTJ.Predicting skin graft survival[J].J Trauma,1973,13(3):213-217.DOI: 10.1097/00005373-197303000-00005. [232] PruittBA,FoleyFD.The use of biopsies in burn patient care[J].Surgery,1973,73(6):887-897. [233] ParkJJ,SeoYB,ChoiYK,et al.Changes in the prevalence of causative pathogens isolated from severe burn patients from 2012 to 2017[J].Burns,2020,46(3):695-701.DOI: 10.1016/j.burns.2019.09.008. [234] CookN.Methicillin-resistant Staphylococcus aureus versus the burn patient[J].Burns,1998,24(2):91-98.DOI: 10.1016/s0305-4179(97)00114-9. [235] PrasannaM,ThomasC.A profile of methicillin resistant Staphylococcus aureus infection in the burn center of the Sultanate of Oman[J].Burns,1998,24(7):631-636.DOI: 10.1016/s0305-4179(98)00108-9. [236] Fochtmann-FranaA,FreystätterC,VorstandlechnerV,et al.Incidence of risk factors for bloodstream infections in patients with major burns receiving intensive care: a retrospective single-center cohort study[J].Burns,2018,44(4):784-792.DOI: 10.1016/j.burns.2017.12.009. [237] McManusAT, MasonADJr, McManusWF, et al. Twenty-five year review of Pseudomonas aeruginosa bacteremia in a burn center[J]. Eur J Clin Microbiol, 1985,4(2):219-223. DOI: 10.1007/BF02013601. [238] ZarrilliR,CrispinoM,BagattiniM,et al.Molecular epidemiology of sequential outbreaks of Acinetobacter baumannii in an intensive care unit shows the emergence of carbapenem resistance[J].J Clin Microbiol,2004,42(3):946-953.DOI: 10.1128/JCM.42.3.946-953.2004. [239] AlbrechtMC, GriffithME, MurrayCK, et al. Impact of Acinetobacter infection on the mortality of burn patients[J]. J Am Coll Surg, 2006,203(4):546-550. DOI: 10.1016/j.jamcollsurg.2006.06.013. [240] AzzopardiEA,AzzopardiE,CamilleriL,et al.Gram negative wound infection in hospitalised adult burn patients--systematic review and metanalysis[J].PLoS One,2014,9(4):e95042.DOI: 10.1371/journal.pone.0095042. [241] SarabahiS,TiwariVK,AroraS,et al.Changing pattern of fungal infection in burn patients[J].Burns,2012,38(4):520-528.DOI: 10.1016/j.burns.2011.09.013. [242] VaeziA,FakhimH,KhodavaisyS,et al.Epidemiological and mycological characteristics of candidemia in Iran: a systematic review and meta-analysis[J].J Mycol Med,2017,27(2):146-152.DOI: 10.1016/j.mycmed.2017.02.007. [243] BeckerWK, CioffiWG, McManusAT, et al. Fungal burn wound infection. A 10-year experience[J]. Arch Surg, 1991,126(1):44-48. DOI: 10.1001/archsurg.1991.01410250048008. [244] MurrayCK,LooFL,HospenthalDR,et al.Incidence of systemic fungal infection and related mortality following severe burns[J].Burns,2008,34(8):1108-1112.DOI: 10.1016/j.burns.2008.04.007. [245] SchofieldCM,MurrayCK,HorvathEE,et al.Correlation of culture with histopathology in fungal burn wound colonization and infection[J].Burns,2007,33(3):341-346.DOI: 10.1016/j.burns.2006.08.040. [246] MansonWL,CoenenJM,KlasenHJ,et al.Intestinal bacterial translocation in experimentally burned mice with wounds colonized by Pseudomonas aeruginosa[J].J Trauma,1992,33(5):654-658.DOI: 10.1097/00005373-199211000-00009. [247] MansonWL, WesterveldAW, KlasenHJ, et al. Selective intestinal decontamination of the digestive tract for infection prophylaxis in severely burned patients[J]. Scand J Plast Reconstr Surg Hand Surg, 1987,21(3):269-272. DOI: 10.3109/02844318709086457. [248] AltoparlakU, ErolS, AkcayMN, et al. The time-related changes of antimicrobial resistance patterns and predominant bacterial profiles of burn wounds and body flora of burned patients[J]. Burns, 2004,30(7):660-664. DOI: 10.1016/j.burns.2004.03.005. [249] EdlichRF,RodeheaverGT,SpenglerM,et al.Practical bacteriologic monitoring of the burn victim[J].Clin Plast Surg,1977,4(4):561-569. [250] AndonovskaD, DzokicG, SpasevskaL, et al. The advantages of the application of amnion membrane in the treatment of burns[J]. Prilozi, 2008, 29(1):183-198. [251] McManusAT,KimSH,McManusWF,et al.Comparison of quantitative microbiology and histopathology in divided burn-wound biopsy specimens[J].Arch Surg,1987,122(1):74-76.DOI: 10.1001/archsurg.1987.01400130080012. [252] HalsteadFD, LeeKC, KweiJ, et al. A systematic review of quantitative burn wound microbiology in the management of burns patients[J]. Burns, 2018,44(1):39-56. DOI: 10.1016/j.burns.2017.06.008. [253] KweiJ,HalsteadFD,DretzkeJ,et al.Protocol for a systematic review of quantitative burn wound microbiology in the management of burns patients[J].Syst Rev,2015,4:150.DOI: 10.1186/s13643-015-0137-9. [254] UppalSK,RamS,KwatraB,et al.Comparative evaluation of surface swab and quantitative full thickness wound biopsy culture in burn patients[J].Burns,2007,33(Suppl 4):S460-463.DOI: 10.1016/j.burns.2006.08.015. [255] Copeland-HalperinLR,KaminskyAJ,BluefeldN,et al.Sample procurement for cultures of infected wounds: a systematic review[J].J Wound Care,2016,25(4):S4-6, 8-10.DOI: 10.12968/jowc.2016.25.Sup4.S4. [256] SjöbergT,MzezewaS,JönssonK,et al.Comparison of surface swab cultures and quantitative tissue biopsy cultures to predict sepsis in burn patients: a prospective study[J].J Burn Care Rehabil,2003,24(6):365-370.DOI: 10.1097/01.BCR.0000095507.45481.76. [257] RajapakshaP, ElbourneA, GangadooS, et al. A review of methods for the detection of pathogenic microorganisms[J]. Analyst, 2019,144(2):396-411. DOI: 10.1039/c8an01488d. [258] RhoadsDD,WolcottRD,SunY,et al.Comparison of culture and molecular identification of bacteria in chronic wounds[J].Int J Mol Sci,2012,13(3):2535-2550.DOI: 10.3390/ijms13032535. [259] WuJ, HuangM. Application of mNGS to describe the clinical and microbial characteristics of severe burn a tanker explosion at a tertiary medical center: a retrospective study patients following[J]. BMC Infect Dis, 2021,21(1):1086. DOI: 10.1186/s12879-021-06790-5. [260] WuJ, LuAD, ZhangLP, et al. Study of clinical outcome and prognosis in pediatric core binding factor-acute myeloid leukemia[J]. Zhonghua Xue Ye Xue Za Zhi, 2019,40(1):52-57. DOI: 10.3760/cma.j.issn.0253-2727.2019.01.010. [261] Shahini Shams-AbadiM,HalajiM,Hoseini-AlfatemiSM,et al.Epidemiology of toxic shock syndrome toxin-1 harboring Staphylococcus aureus obtained from clinical samples in Iran: a systematic review and meta-analysis[J].Ann Ig,2018,30(5):391-400.DOI: 10.7416/ai.2018.2239. [262] Hasannejad-BibalanM,JafariA,SabatiH,et al.Risk of type Ⅲ secretion systems in burn patients with Pseudomonas aeruginosa wound infection: a systematic review and meta-analysis[J].Burns,2021,47(3):538-544.DOI: 10.1016/j.burns.2020.04.024. [263] HeidarzadehS,Enayati KalijiY,PourpakniaR,et al.A meta-analysis of the prevalence of class 1 integron and correlation with antibiotic resistance in pseudomonas aeruginosa recovered from Iranian burn patients[J].J Burn Care Res,2019,40(6):972-978.DOI: 10.1093/jbcr/irz135. [264] DouYH,DuJK,LiuHL,et al.The role of procalcitonin in the identification of invasive fungal infection-a systemic review and meta-analysis[J].Diagn Microbiol Infect Dis,2013,76(4):464-469.DOI: 10.1016/j.diagmicrobio.2013.04.023. [265] Shahini Shams AbadiM,NikokarI,Hoseini AlfatemiSM,et al.Epidemiology of Panton-Valentine Leukocidin harbouring Staphylococcus aureus in cutaneous infections from Iran: a systematic review and meta-analysis[J].Infez Med,2017,25(3):217-223. [266] WilkinsRG,UnverdorbenM.Wound cleaning and wound healing: a concise review[J].Adv Skin Wound Care,2013,26(4):160-163.DOI: 10.1097/01.ASW.0000428861.26671.41. [267] UbbinkDT,BrölmannFE,GoPM,et al.Evidence-based care of acute wounds: a perspective[J].Adv Wound Care (New Rochelle),2015,4(5):286-294.DOI: 10.1089/wound.2014.0592. [268] HartDW,WolfSE,ChinkesDL,et al.Effects of early excision and aggressive enteral feeding on hypermetabolism, catabolism, and sepsis after severe burn[J].J Trauma,2003,54(4):755-761; discussion 761-764.DOI: 10.1097/01.TA.0000060260.61478.A7. [269] RavatF, Le-FlochR, VinsonneauC, et al.Antibiotics and the burn patient[J]. Burns, 2011,37(1):16-26. DOI: 10.1016/j.burns.2009.10.006. [270] MarxDE, BarilloDJ. Silver in medicine: the basic science[J]. Burns, 2014,40 Suppl 1:S9-18. DOI: 10.1016/j.burns.2014.09.010. [271] MoyerCA, BrentanoL, GravensDL, et al. Treatment of large human burns with 0.5 percent silver nitrate solution[J]. Arch Surg, 1965,90:812-867. DOI: 10.1001/archsurg.1965.01320120014002. [272] GreenhalghDG. Topical antimicrobial agents for burn wounds[J]. Clin Plast Surg, 2009,36(4):597-606. DOI: 10.1016/j.cps.2009.05.011. [273] PunjataewakuptA,NapavichayanunS,AramwitP.The downside of antimicrobial agents for wound healing[J].Eur J Clin Microbiol Infect Dis,2019,38(1):39-54.DOI: 10.1007/s10096-018-3393-5. [274] LuoG, PengY, YuanZ, et al. Yeast from burn patients at a major burn centre of China[J]. Burns, 2011,37(2):299-303. DOI: 10.1016/j.burns.2010.03.004. [275] SheridanRL.Sepsis in pediatric burn patients[J].Pediatr Crit Care Med,2005,6(3 Suppl):S112-119.DOI: 10.1097/01.PCC.0000161577.27849.BE. [276] Ostrosky-ZeichnerL,AlexanderBD,KettDH,et al.Multicenter clinical evaluation of the (1→3) beta-D-glucan assay as an aid to diagnosis of fungal infections in humans[J].Clin Infect Dis,2005,41(5):654-659.DOI: 10.1086/432470. [277] MccarthyMW, WalshTJ. PCR methodology and applications for the detection of human fungal pathogens[J]. Expert Rev Mol Diagn, 2016,16(9):1025-1036. DOI: 10.1080/14737159.2016.1219253. [278] PhamAS,TarrandJJ,MayGS,et al.Diagnosis of invasive mold infection by real-time quantitative PCR[J].Am J Clin Pathol,2003,119(1):38-44.DOI: 10.1309/RQ05-PP9N-EG6D-ADXR. [279] TerolMJ,TassiesD,López-GuillermoA,et al.Sepsis by Candida tropicalis in patients with granulocytopenia. A study of 10 cases[J].Med Clin (Barc),1994,103(15):579-582. [280] MaertensJ,Van EldereJ,VerhaegenJ,et al.Use of circulating galactomannan screening for early diagnosis of invasive aspergillosis in allogeneic stem cell transplant recipients[J].J Infect Dis,2002,186(9):1297-1306.DOI: 10.1086/343804. [281] CaillotD,CasasnovasO,BernardA,et al.Improved management of invasive pulmonary aspergillosis in neutropenic patients using early thoracic computed tomographic scan and surgery[J].J Clin Oncol,1997,15(1):139-147.DOI: 10.1200/JCO.1997.15.1.139. [282] SegalBH, WalshTJ. Current approaches to diagnosis and treatment of invasive aspergillosis[J]. Am J Respir Crit Care Med, 2006,173(7):707-717. DOI: 10.1164/rccm.200505-727SO. [283] CaillottD, CouaillierJF, BernardA, et al. Increasing volume and changing characteristics of invasive pulmonary aspergillosis on sequential thoracic computed tomography scans in patients with neutropenia[J]. J Clin Oncol, 2001,19(1):253-259. DOI: 10.1200/JCO.2001.19.1.253. [284] HaJF,ItalianoCM,HeathCH,et al.Candidemia and invasive candidiasis: a review of the literature for the burns surgeon[J].Burns,2011,37(2):181-195.DOI: 10.1016/j.burns.2010.01.005. [285] CochranA,MorrisSE,EdelmanLS,et al.Systemic Candida infection in burn patients: a case-control study of management patterns and outcomes[J].Surg Infect (Larchmt),2002,3(4):367-374.DOI: 10.1089/109629602762539580. [286] RapidisAD. Orbitomaxillary mucormycosis (zygomycosis) and the surgical approach to treatment: perspectives from a maxillofacial surgeon[J]. Clin Microbiol Infect, 2009,15 Suppl 5:S98-102. DOI: 10.1111/j.1469-0691.2009.02989.x. [287] AllegranziB,PittetD.Role of hand hygiene in healthcare-associated infection prevention[J].J Hosp Infect,2009,73(4):305-315.DOI: 10.1016/j.jhin.2009.04.019. [288] PittetD,AllegranziB,SaxH,et al.Evidence-based model for hand transmission during patient care and the role of improved practices[J].Lancet Infect Dis,2006,6(10):641-652.DOI: 10.1016/S1473-3099(06)70600-4. [289] TrickWE,VernonMO,HayesRA,et al.Impact of ring wearing on hand contamination and comparison of hand hygiene agents in a hospital[J].Clin Infect Dis,2003,36(11):1383-1390.DOI: 10.1086/374852. [290] SimorAE, LeeM, VearncombeM, et al. An outbreak due to multiresistant Acinetobacter baumannii in a burn unit: risk factors for acquisition and management[J]. Infect Control Hosp Epidemiol, 2002,23(5):261-267. DOI: 10.1086/502046. [291] GouldDJ,MoralejoD,DreyN,et al.Interventions to improve hand hygiene compliance in patient care[J].Cochrane Database Syst Rev,2017,9(9):CD005186.DOI: 10.1002/14651858.CD005186.pub4. [292] SnyderGM, ThomKA, FurunoJP, et al.Detection of methicillin-resistant Staphylococcus aureus and vancomycin-resistant enterococci on the gowns and gloves of healthcare workers[J]. Infect Control Hosp Epidemiol, 2008,29(7):583-589. DOI: 10.1086/588701. [293] MartinaPF,MartinezM,CentenoCK,et al.Dangerous passengers: multidrug-resistant bacteria on hands and mobile phones[J].J Prev Med Hyg,2019,60(4):E293-E299.DOI: 10.15167/2421-4248/jpmh2019.60.4.1283. [294] JacksonSS,ThomKA,MagderLS,et al.Patient contact is the main risk factor for vancomycin-resistant Enterococcus contamination of healthcare workers' gloves and gowns in the intensive care unit[J].Infect Control Hosp Epidemiol,2018,39(9):1063-1067.DOI: 10.1017/ice.2018.160. [295] MorganDJ, LiangSY, SmithCL, et al. Frequent multidrug-resistant Acinetobacter baumannii contamination of gloves, gowns, and hands of healthcare workers[J]. Infect Control Hosp Epidemiol, 2010,31(7):716-721. DOI: 10.1086/653201. [296] HaydenMK, BlomDW, LyleEA, et al. Risk of hand or glove contamination after contact with patients colonized with vancomycin-resistant enterococcus or the colonized patients' environment[J]. Infect Control Hosp Epidemiol, 2008,29(2):149-154. DOI: 10.1086/524331. [297] CardanyCR,RodeheaverGT,HorowitzJH,et al.Influence of hydrotherapy and antiseptic agents on burn wound bacterial contamination[J].J Burn Care Rehabil,1985,6(3):230-232.DOI: 10.1097/00004630-198505000-00004. [298] TredgetEE, ShankowskyHA, JoffeAM, et al. Epidemiology of infections with Pseudomonas aeruginosa in burn patients: the role of hydrotherapy[J]. Clin Infect Dis, 1992,15(6):941-949. DOI: 10.1093/clind/15.6.941. [299] EmbilJM,McLeodJA,Al-BarrakAM,et al.An outbreak of methicillin resistant Staphylococcus aureus on a burn unit: potential role of contaminated hydrotherapy equipment[J].Burns,2001,27(7):681-688.DOI: 10.1016/s0305-4179(01)00045-6. [300] DettenkoferM,WenzlerS,AmthorS,et al.Does disinfection of environmental surfaces influence nosocomial infection rates? A systematic review[J].Am J Infect Control,2004,32(2):84-89.DOI: 10.1016/j.ajic.2003.07.006. [301] LowburyEJ, BabbJR, FordPM. Protective isolation in a burns unit: the use of plastic isolators and air curtains[J]. J Hyg(Lond), 1971, 69(4):529-546. DOI: 10.1017/s002217240002180x. [302] KalligerosM,ShehadehF,KarageorgosSA,et al.MRSA colonization and acquisition in the burn unit: a systematic review and meta-analysis[J].Burns,2019,45(7):1528-1536.DOI: 10.1016/j.burns.2019.05.014. [303] McKinnellJA, MillerLG, EellsSJ, et al. A systematic literature review and meta-analysis of factors associated with methicillin-resistant Staphylococcus aureus colonization at time of hospital or intensive care unit admission[J]. Infect Control Hosp Epidemiol, 2013,34(10):1077-1086. DOI: 10.1086/673157. [304] PangliH,PappA.The relation between positive screening results and MRSA infections in burn patients[J].Burns,2019,45(7):1585-1592.DOI: 10.1016/j.burns.2019.02.023. [305] TaddonioTE,ThomsonPD,SmithDJ,et al.A survey of wound monitoring and topical antimicrobial therapy practices in the treatment of burn injury[J].J Burn Care Rehabil,1990,11(5):423-427.DOI: 10.1097/00004630-199009000-00009. [306] UgburoAO,AtoyebiOA,OyeneyinJO,et al.An evaluation of the role of systemic antibiotic prophylaxis in the control of burn wound infection at the Lagos University Teaching Hospital[J].Burns,2004,30(1):43-48.DOI: 10.1016/j.burns.2003.09.016. -
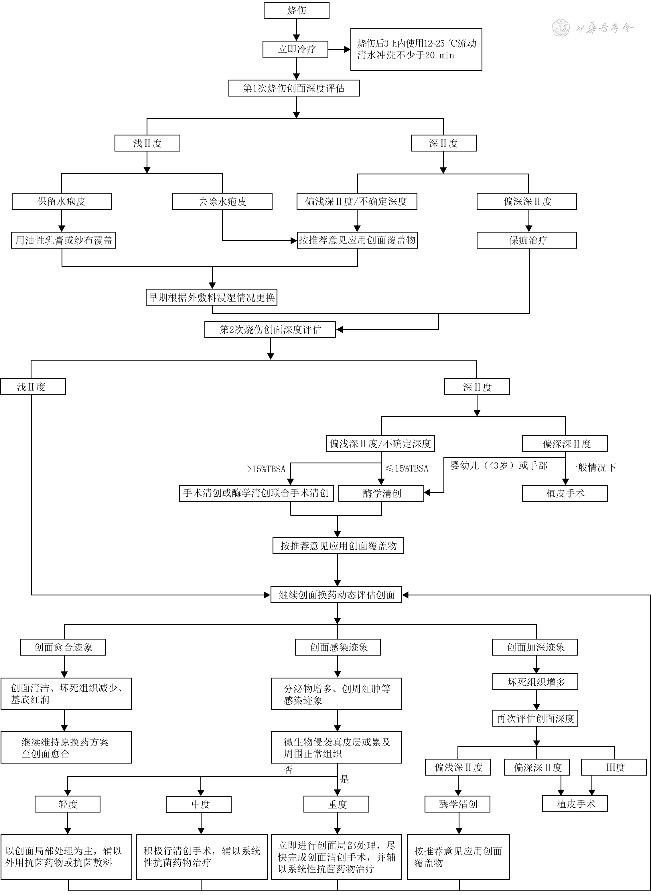
表3 Ⅱ度烧伤创面感染程度的分级诊断标准
表3. Grading diagnostic standard for the infection degree of second-degree burn wounds
感染程度 局部创面表现 全身症状 微生物侵袭组织的层次 未感染 无红肿热痛等感染症状 无明显体征 微生物仅污染或定植于创面表面或坏死组织,未累及正常真皮组织 轻度感染 创面或创周出现局部发红、肿胀、皮温升高和疼痛,分泌物增多或出现脓性分泌物(黏稠、浑浊不透明分泌物)或血性分泌物等,同时需排除导致皮肤炎症反应的其他原因(如创周皮肤过敏、远端肢体骨折、静脉淤血、血栓形成等) 无明显体征 微生物侵袭创面残存的正常真皮浅层 中度感染 创面脓性分泌物明显增多且气味恶臭,创周炎症加重,红肿范围明显扩大,疼痛加剧,周围组织明显肿胀 可能有发热、体温升高等全身感染症状 微生物侵袭创面残存的正常真皮深层或真皮全层 重度感染 创面组织活力差,色泽晦暗,基底干枯,中心渐发黑、坏死,血供进行性变差,渗出增多,伴有异味,创面进行性加深或坏死范围向创周正常组织扩展,甚至发展到全层皮肤坏死 有明显的全身感染症状,如寒战、高热等,严重者可出现脓毒症或脓毒症休克表现 微生物侵袭真皮全层并可能累及创周的正常组织 -
2097-1109-40-02-001_en.pdf
-



下载: